- ·上一篇资讯:2019积分报名入口
- ·下一篇资讯:2019年思明区湖里区哪里还有再招小升初的学生
惠民大叔:来厦门集美区上学指南!小学、中学、特长生都有了。
惠民大叔第557篇(公众号:ixm001),和三万厦门家长交流孩子在厦门的成长与教育。关注这里的都是为孩子着想、积极向上的家长。
2019年5月17日 星期五
看标题,你会觉得惠民大叔在集美,是也不是。虽然孩子在湖里上公办,但每到周末,都往集美跑,一方面是近,过了杏林大桥就到,另一方面就是美,毕竟是新城,各个地方都建的特别有感觉。就单说集美图书馆吧,我可以在那边呆一整天。
昨天,有位妈妈说集美区政策出来了,问我能不能整理一下。当然能了,惠民大叔很乐意的,只是怕整理出来的不完整或者不准确,请你多多担待一下。
今天,惠民大叔从以下几个方面和大家分享一下如何在集美上学:
1、如何在集美上小学?
2、如何转学到集美上小学?
3、如何在集美上中学?
4、如何在集美考特长生?
01
如何在集美上小学?
在集美上小学有两种方式,一是积分入学,二是户籍生派位。积分入学在之前惠民大叔指导中介绍了非常多,在这里不重复介绍的。今天主要说的是户籍生派位,而户籍生派位分为有房有户口的家庭户、无房有户口的集体户两种。
昨天集美教育局发出的那个就是有房有户口的划片范围,下图这个是来自厦门日报招考信息的图片,你看看:
符合家庭户的家长们5月30日直接在爱厦门在线报名就可以。下面我们重点说一说惠民大叔朋友圈最多的集美集体户家长们:
1、政策上说:集体户口适龄儿童入学,由区教育局根据实际情况,进行信息化统筹安排入学。也就是说,只要是集体户的都可以获得教育局统筹安排,但怎么安排呢?根据实际情况,进行信息化统筹。
2、有集美区的小学耀眼的七星不参加集体户派位:集美小学、集美第二小学、曾营小学、厦门实验小学集美分校、杏东小学、康城小学、厦门外国语学校集美分校不安排集体户学生。
很多家长就郁闷了,说我好不容易落个集体户,凭什么不给我派这些好一点的学校呢。也是没办法上面集区七星属于省示范小学,这些都是提供给家庭户的,有房有户口的,人家付出的比你还多,自然要获得比较好的学位。毕竟公平不是大锅饭对吧。
3、报名登记时间不要错过:2019年5月30日至6月3日;7月7日、8日。我看还有很多家长还在落户的过程中,没事,最迟可于2019年7月7日-8日进行网上信息补登记。
4、有些人问惠民大叔,我是集体户,我搬到户口所在片区去居住证是不是符合两一致,可以就近派位了吗?不行的!集体户是无法“两一致”,即使集体户租住在户口所在社区,也不算“两一致”。
5、7月29日,家长须根据审核结果,拿相关资料,带着孩子去接收学校办理入学手续。
02
如何转学到集美上小学?
转学这件事,非常重要。今年也有非常多的家长把孩子的户口办成了集美区的集体户,就是考虑着把孩子转学到集美的公办小学就读,之前集美教育局发布了一张关于转学的流程图,惠民大叔分享给你一下:
几个细节和你核实:
1、一般是8月份学校会在校门口帖招生公告,到时候家长们可以自行到学校去查看。有可能每个学校的帖的时间都不一样,所以惠民大叔是建议有空的家长放假前一周,开学前二周都可以去学校门口看看公告。
2、想转学,要符合政策要求或者学校要求。一般转学公办小学的要厦门户口,转民办的学校要自己找。
3、也不是所有集体户的户口能转学的,也要看你这个集体户片区内的学校是否有学位,如果没有学位,也是无法转学的。
4、所以说,门槛最低最容易上学的还是一年级和初一年级有户口的孩子,大叔还是建议大家一切提前做好准备。
03
如何在集美上中学?
1、户籍在集美区在外面上学的,想回集美升学,要求回集美区升学的(户籍确认截止时间为5月31日)小学毕业生,即日起、5月31日前到区招生考试中心报名(滨水一里113号之一),逾期不再受理。
2、小学期间学籍在集美区的,一般在学校报名就可以。
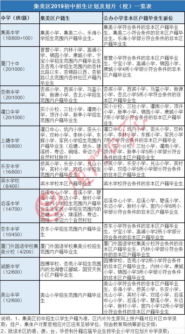
3、如果是集美户口的一般按户口进行划片招生,如果是非集美户口的符合派位的公办小学学生对应派入片区的中学。以下是厦门招考发布的划片地址表,你可以点击放大来看:
4、很多落户杏林派出所的,所以惠民大叔把这个片区的小学升的初中也和你说一下:
杏苑小学招生范围内新增的龙湖春江郦城、国贸天悦小区户籍毕业生划入诚毅中学。
杏苑小学符合条件的非本区户籍毕业生派入诚毅中学;内林小学符合条件的非本区户籍毕业生根据中学学位数随机派位进入厦门外国语学校集美分校、诚毅中学。
康城小学、锦园小学两所学校符合条件的非本区户籍毕业生根据中学学位数随机派位进入厦门十中、灌口中学、诚毅中学。
宁宝、高浦两所小学毕业生中符合条件的非本区户籍毕业生根据中学学位数随机派位进入厦门十中、杏东中学。
5、在集美民办小学上学的孩子,也有机会派入公办初中。只要家长的居住证和社保不中断一年以上,然后就看社保年限多久而定。今年共有510个学位提供给上述四所民办学校符合条件的毕业生。
6、以上所有方式都不符合的,未能推荐参加派位的,应尽早回原户籍地升学。惠民大叔算了一下,初中所有学位是8450名,所以只要你提前准备好,一般都不会没有初中学校读。
所以,一切都要提前准备好,免得到时候又手忙脚乱的。
04
集美有没有招特长生?
有,不过惠民大叔只了解到集美中学的诚毅班招生面试。
根据《福建省厦门集美中学2019年初中“诚毅班”招生简章》,2019年秋季七年级“诚毅班”招生将在5月18日进行面谈工作。
一、对象
通过5月11日现场材料审核,且在报名系统的报名进度上显示通知面谈的学生。具有面谈资格的学生,请各位家长再次打印报名表(不用盖章)作为面谈准入凭证,以便身份核实,同时为了保证面谈有序进行,家长不进入校园。
二、时间:
报到时间:
A类学生(厦门户籍): 上午08:00-08:30
B类学生(非厦门户籍):下午14:10-14:30
面谈时间:
A类学生(厦门户籍): 上午08:30-11:30
B类学生(非厦门户籍):下午14:30-17:50
三、地点
所有候谈教室和面谈教室均设在道南楼,即现场确认所在教学楼。请进入校园后,尽快在校园西侧宣传栏中查找自己的姓名和候谈室,并提前10分钟进入候谈教室。
可以及时向现场工作人员询问。
四、注意事项
(一)合理安排时间,不得迟到。报到时间为面谈前半小时,面谈开始后,迟到的学生视为自动放弃,将取消面谈资格。
(二)学生候谈过程必须服从工作老师安排;
(三)学生不得携带手机和手表等电子设备进入候谈室;
(四)学生候谈期间,不得离开候谈教室,若上卫生间必须向老师请示;
(五)学生一旦离开警戒线不得返回;
(六)整个校园和候谈教室、面谈教室全程监控;
(七)为了保证面谈有序地进行,家长在校园外等候;
(八)家长负责孩子往返路途安全。
五、及时关注
学校将在集美中学校园网中的多个栏目中发布最新动态,如校园公告、 “诚毅班招生”等栏目中,请家长及时上集美中学校园网查看。
本篇总结:
当你看到这里,对你孩子未来9年在集美上学的都了解的大概清楚了,想要在厦门上学,一年级和初一是门槛最低的,而比较有保障的就是把孩子落集体户,当然了,你能为孩子教育而买套房子那就更好,孩子上学有着落,女主人心里的安全感也是倍增的。
大城市化的社会发展是主旋律,而对于我们这样从零开始打拼的外地人来说,为了孩子落户在厦门,为了至亲的人安家在厦门是一条比较看得到光明的路。
有什么问题,留言给大家吧,祝你好运。
以上,完毕。
关键词:
作者:惠民大叔(非官方微信免费提供积分入学问题咨询。)
惠民大叔家长社群开放报名:
1、一整年的升学政策同步更新,
2、一整年的插班生信息更新,
3、一整年升学政策的独家解读,
4、一整年几千条的家长咨询回复,
5、一整年无限次的升学咨询,
6、以及不公开的信息分享等等。
继续指导大家的做好升学规划,带领大家探索孩子上学的更多可能性,我们相信,这将是你最值得加入的一个社群!
了解更多关于上学报名的事,扫一扫二维码:









