- ·上一篇资讯:厦门海沧读小学网上报名需不需要出生证明
- ·下一篇资讯:深圳积分入学看居住证作为非深户儿童主要入学依据
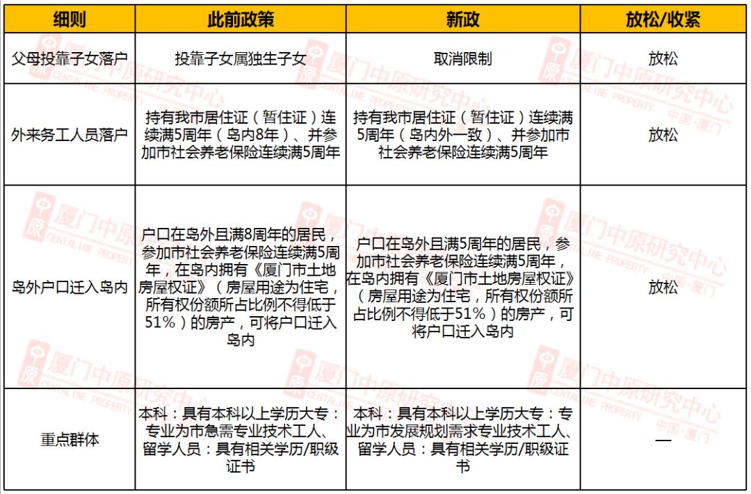
哪些人可以落户厦门?产权不低于51%如何界定?刚刚,权威解读来了!
外来人口落户厦门,时间更短了;岛外人口落户岛内,政策更宽了;父母投靠子女,也不再受被投靠子女属独生子女的限制……
昨日,厦门落户政策放宽这一重磅消息成为最热门话题,消息称,厦门市人民政府于9月21日发布《厦门市人民政府关于完善我市户籍迁移政策的通知》(以下简称《通知》),自10月1日起,我市将放宽高校毕业生、技术工人、留学归国人员等重点群体的落户限制、放宽在我市居住就业的外来务工人员落户条件,并调整完善我市有关落户政策。
跟之前的落户政策相比,
即将实行的新落户政策有哪些变化?
重点群体落户、
在我市居住就业的外来务工人员
落户究竟放“宽”在哪里?
厦门警方做出详细解读。
变化1: 两个放宽 放宽重点群体落户限制
新政策实施后,要想落户厦门,你可以靠有“才”
●《通知》中称:
(一)放宽高校毕业生、技术工人、留学归国人员落户限制。 普通高校本科及以上学历毕业生、所学专业符合我市产业发展规划的普通高校专科学历毕业生、取得人力资源行政部门核发的中级工及以上职业资格证书的人员、取得国(境)外学历学位证书或者高等教育文凭且经中国留学服务中心认证的留学归国人员,与我市用人单位依法签订劳动(聘用)合同或者依法持有营业执照后,可以按规定将户口迁入我市。 (二)我市高校和职业院校录取的学生,可以根据本人意愿将户口迁至院校学生集体户,毕业后可根据本人意愿将户口迁回原籍或按规定迁入我市。
●解读:
以上两项政策,我市警方将联合市人社局在近期出台具体实施细则。
放宽我市居住就业的外来务工人员落户条件
新政策实施后,要想落户厦门,你可以靠有“证”
●放宽政策前:
外来人员户口迁入集美区、海沧区、同安区、翔安区的,应当同时具备下列条件: 1.持有本市《暂住证》或《居住证》连续满5年; 2.参加本市社会养老保险连续满5年; 3.有固定职业并签订经劳动保障部门备案的劳动合同,即办理就业登记手续; 4.拥有房屋所有权证的住所; 5.无违法犯罪记录和违反计划生育政策规定的行为。 而外来务工人员户口迁入思明区、湖里区的,应当具备: 持有本市《暂住证》或《居住证》连续满8年,参加本市社会养老保险连续满8年及上述第3、4、5项规定的条件。
●放宽政策后:
●解读:
总结来说,新政策实施后,外来务工人员若想落户厦门,尤其是岛内,时间将会缩短——新政策将外来务工人员持有本市《暂住证》或《居住证》、参加本市社会养老保险的年限统一为连续满5年。具体来说:
1.持有我市居住证(暂住证)连续满5周年,是指自办理居住证(暂住证)开始至申请之日止的时间周期内,满足其中一个连续5周年的条件即可;
2.在我市办理就业登记手续并参加我市社会养老保险连续满5周年,是指自参加我市社会养老保险开始至申请之日止的时间周期内,满足其中一个连续5周年的条件即可;
3.在本市拥有《厦门市土地房屋权证》(房屋用途为住宅,所有权份额所占比例不得低于51%)的房产,是指申请人本人在本市拥有《厦门市土地房屋权证》的房产,房屋用途应当为住宅(商业或商住两用除外)。所有权份额所占比例不得低于51%,是指申请人与其他非直系亲属共同购买房产的,其所有权份额所占比例不得低于51%(父母、配偶和子女等直系亲属之间共同拥有的房产不受此限制)。
变化2: 一个调整 调整父母投靠子女落户政策
新政策实施后,要想落户厦门,你可以靠有“人”
●变化:
父母投靠成年子女落户取消被投靠子女属独生子女的限制。
●解读:
根据新政策不再要求申请人提供计生部门出具的《独生子女证》或独生子女证明,其他原有投靠的年限和要求不变。
变化3: 一个完善 完善市内户口迁移政策
新政策实施后,原本只靠有“人”的也有所变化
●变化:
户口在集美区、海沧区、同安区或翔安区且满5周年的居民,在本市办理就业登记手续并参加我市社会养老保险连续满5周年,在思明区、湖里区拥有《厦门市土地房屋权证》(房屋用途为住宅,所有权份额所占比例不得低于51%)的房产,可将户口迁入思明区、湖里区。
●解读:
政策调整前,岛外户口迁移至岛内只能通过申请未成年子女投靠父母、夫妻投靠、父母投靠成年子女来办理,新政策明显予以放宽。具体来说:
1.户口在集美区、海沧区、同安区或翔安区且满5周年,是指自户口迁进集美区、海沧区、同安区或翔安区开始至申请之日止的时间周期内,满足其中一个连续5周年的条件即可; 2.在本市办理就业登记手续并参加我市社会养老保险连续满5周年,是指自参加我市社会养老保险开始至申请之日止的时间周期内,满足其中一个连续5周年的条件即可; 3.在思明区、湖里区拥有《厦门市土地房屋权证》(房屋用途为住宅,所有权份额所占比例不得低于51%)的房产,指申请人本人在思明区、湖里区拥有《厦门市土地房屋权证》的房产,房屋用途应当为住宅(商业或商住两用除外)。所有权份额所占比例不得低于51%,指申请人与其他非直系亲属共同购买房产的,其所有权份额所占比例不得低于51%(父母、配偶和子女等直系亲属之间共同拥有的房产不受此限制)。 4.未成年子女投靠父母、夫妻投靠、父母投靠成年子女政策保持不变。
温馨提示 合理安排时间,避免排长队 新政策将于明日起执行。岛外迁岛内业务在拟落户地派出所申请;其他市外迁入业务在拟落户地区行政服务中心申请(翔安区在翔安公安分局办证大厅办理)。请需办理相关业务的群众,于工作日前往办理,办理前请合理安排时间,避免因集中扎堆办证、长时间排队等带来不便。
政策一出,就不少网友猜测,对厦门楼市到底影响几何。
厦门业界纷纷进行解读。
厦门中原研究中心:
落户“量化宽松” 楼市影响甚微
近日厦门市出台落户新政,主要从外来务工人员落户、岛外户口迁入岛内、重点群体、父母投靠子女落户进行“量化宽松”:
1 父母投靠子女落户
解读:此前要求投靠子女属独生子女,此次新政取消该限制,但对父母高年龄限定(男满60周岁,女满55周岁)仍在,实际投靠端口依旧窄化,宽松力度有限。
2 外来务工人员落户
解读:此前要求持有我市居住证(暂住证)连续满5周年(岛内8年);此次新政“满持”年限放宽至5年,有望实现外来人口吸附力增强,释放红利;对楼市来看,周期缩短意味着房票转换率的加速,但目前厦门整体房价依旧处于中高位,调控“紧箍咒”持严,房票短期入市的流量有限,提振效果不显。
3 岛外户口迁入岛内
解读:同此前相比,本地户籍迁移亮点在于年限宽化,由原先8年缩短至5年,落户流动性增强,且在目前岛内外教育严重不平衡背景,对岛外家庭换房寻求优质教育资源的群体来说,相当于降进岛门槛,或将促进目前岛内的一二手房市场小幅回暖.
4 重点群体
解读:高校毕业生、技术工人、留学归国人员落户标准放宽,但同此前政策对比相对一致,主要表现为“政府”背书,窗口办理“放管服”提速,门槛并无明显放松。
对区域发展影响:在本轮全国抢人“浪潮”中,厦门市跟进风向标出台落户宽松政策,在促进人口红利导入、区域经济提振方面释放重要信号,但从整体力度来看,力度偏弱、辐射面偏窄、短期人口产出效益不显,同全国部分“0门槛”城市落户政策相比,抢人的吸引力仍旧存在差距。
对楼市影响:落户新政在楼市增量(房票的释放上),主要体现在外来人员落户岛内年限缩短、岛外户口迁入岛内两方面,对岛外市场影响甚微;但就目前岛内外格局来看,岛内价格高企,购买门槛高,挤压外溢现象明显;岛外迁入岛内则看中岛内教育资源的稀缺性进行换房置业,同样客群基数小;整体来看,能促进岛内市场小幅回暖,但在目前厦门调控持续发酵背景下,客户对预期价格进一步下探,岛内高价市场同样受到影响,新房成交、存量房换手率持续低迷;落户新政辐射房票群体面窄,对楼市成交提振效果有限,短期内楼市成交依旧处于低位徘徊。
关键词:
作者:转载(非官方微信免费提供积分入学问题咨询。)
惠民大叔家长社群开放报名:
1、一整年的升学政策同步更新,
2、一整年的插班生信息更新,
3、一整年升学政策的独家解读,
4、一整年几千条的家长咨询回复,
5、一整年无限次的升学咨询,
6、以及不公开的信息分享等等。
继续指导大家的做好升学规划,带领大家探索孩子上学的更多可能性,我们相信,这将是你最值得加入的一个社群!
了解更多关于上学报名的事,扫一扫二维码:









